SeeMake Template
Discover how to use, customize, and integrate the SeeMake CMake template into your projects.
Preface
Good software handles change smoothly and makes change easy.
There are various reasons you may need to update your codebase: a customer requests an unexpected feature, an outdated dependency requires replacement, or you want to support new platforms like macOS or the increasingly popular Windows on ARM.
As your project evolves, it grows larger and more complex. You can manage this complexity by breaking the project into smaller, manageable parts. At the core of this process is your build system. A good build system not only supports growth but also encourages best software development practices.
For C/C++ developers, CMake is an excellent build system. With proper use of CMake, you can automate tasks like cross-platform development, testing, documentation, and packaging for installation. Additionally, CMake is supported by all major IDEs.
While this isn’t a CMake tutorial, you can still learn a lot about it here. I will walk you through different parts of the SeeMake template, explaining what each CMake instruction is intended to achieve. This way, if you choose to use SeeMake, you’ll understand how to adapt it for your own projects and needs.
Before continuing, ensure that you’ve completed the installation process as explained here.
For more information on CMake, I recommend reading Modern CMake for C++ by Rafał Świdziński, which is the foundation of this template.
Directory Layout
If you check out the initial commit, you’ll see the following folder structure for this template:
1
2
3
4
5
6
7
8
9
10
11
12
13
14
15
16
17
18
19
20
21
22
23
24
25
26
27
git checkout $(git rev-list --max-parents=0 HEAD)
tree .
# .
# ├── benchmark
# │ ├── CMakeLists.txt
# │ ├── libsee
# │ │ └── CMakeLists.txt
# │ └── see
# │ └── CMakeLists.txt
# ├── cmake
# │ └── NoInSourceBuilds.cmake
# ├── CMakeLists.txt
# ├── LICENSE.txt
# ├── src
# │ ├── CMakeLists.txt
# │ ├── libsee
# │ │ └── CMakeLists.txt
# │ └── see
# │ └── CMakeLists.txt
# └── test
# ├── CMakeLists.txt
# ├── libsee
# │ └── CMakeLists.txt
# └── see
# └── CMakeLists.txt
#
# 11 directories, 12 files
Here’s a breakdown of each directory and its purpose:
root: Contains the main
CMakeLists.txtfile, which serves as the entry point for CMake. It references otherCMakeLists.txtfiles in the subdirectories. Later commits add aCMakePresets.jsonfile, simplifying the build process with presets for different configurations like debug and release. You can also create platform-specific presets, each customized to use the appropriate compilers and settings.src: This is where your application’s source code goes. You can organize your code into smaller libraries and one executable, with each part placed in a separate subdirectory under
src.test: Automated tests are stored here, and typically, the test structure mirrors that of
src. This folder contains demo code for both Google Test and Boost.Test.benchmark: Similar to how you monitor your code’s correctness in the
testdirectory, you can track its performance inbenchmark. This folder includes a demo using the Google Benchmark library.cmake: All supporting CMake files are placed here. These files include instructions for automating tasks like tests, coverage reports, installation, and packaging, which we will explore shortly.
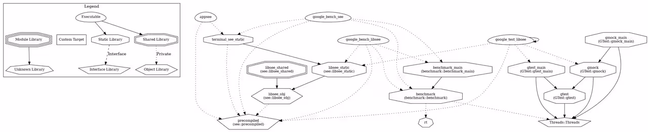
You can use a CMake command to create a dependency graph for your project:
1
2
3
4
5
git checkout main
mkdir tmp
cd tmp/
cmake -S .. --preset linux-default-debug --graphviz=dependencies.dot
dot -Tpng -o dependencies.png dependencies.dot
The command cmake -S .. --preset linux-default-debug --graphviz=dependencies.dot generates a dependency graph in Graphviz format.
-S ..: Specifies the source directory, which is the parent directory in this case.--preset linux-default-debug: Uses the predefined CMake preset for Linux in debug mode.--graphviz=dependencies.dot: Outputs the dependency graph to a file nameddependencies.dot.
After running these commands, you should have a visual representation of your project’s dependencies.
CMake Commands
After cloning the SeeMake template, the fastest way to build the library, executable, tests, and benchmarks is by running a workflow. These workflows are defined in the CMakePresets.json file and can be listed with the following command:
1
2
3
4
5
6
7
8
9
10
11
12
13
cmake --workflow --list-presets
# Available workflow presets:
#
# "linux-default-debug" - Linux Debug
# "linux-default-release" - Linux Release
# "windows-default-debug" - Windows Debug
# "windows-default-release" - Windows Release
# "windows-x86-debug" - Windows x86 Debug
# "windows-x86-release" - Windows x86 Release
# "windows-clang-debug" - Windows Clang Debug
# "windows-clang-release" - Windows Clang Release
# "mac-default-debug" - Mac Debug
# "mac-default-release" - Mac Release
Once you’ve chosen the appropriate workflow, run the following command:
1
cmake --workflow --preset linux-default-release
This command will build all artifacts, run the tests, and create an installer for your software automatically.
Automatic generation of documentation, coverage reports, and dynamic checks are defined as separate targets in CMake. For example, you can generate the documentation by running the following command:
1
cmake --build --preset linux-default-release --target doxygen-libsee_static
To view the documentation, either serve the documentation folder using a Python server or open the index.html file directly in your browser:
1
2
3
cd ../SeeMake-build-linux-default-release/doxygen-libsee_static/
python3 -m http.server 8172
# Visit localhost:8172 in your browser
To list all available targets, run the following command:
1
2
3
4
5
6
7
8
9
10
11
12
13
14
15
16
17
18
19
20
21
22
cmake --build --preset linux-default-release --target help
# The following are some of the valid targets for this Makefile:
# ... all (the default if no target is provided)
# ... clean
# ... install
# ... package
# ... test
# ... coverage-boost_test_see_app
# ... coverage-google_test_libsee
# ... doxygen-libsee_static
# ... doxygen-see_app_static
# ... memcheck-boost_test_see_app
# ... memcheck-google_test_libsee
# ... boost_test_see_app
# ... google_bench_libsee
# ... google_bench_see_app
# ... google_test_libsee
# ... libsee_obj
# ... libsee_shared
# ... libsee_static
# ... see
# ... see_app_static
To clean, configure, and build the project, run the following commands:
1
2
3
4
5
6
7
8
# Clean the project
cmake --build --preset linux-default-release --target clean
# Configure the project
cmake --preset linux-default-release
# Build the project
cmake --build --preset linux-default-release
To run the tests, use ctest with the appropriate preset. This command executes all tests defined in the project:
1
ctest --preset linux-default-release
To install the header files, static and shared libraries, and your executable, run the following:
1
2
3
4
5
6
7
8
9
10
11
12
13
14
15
16
17
18
19
cmake --install ../SeeMake-build-linux-default-release/
# tree ../SeeMake-install-linux-default-release/
# ../SeeMake-install-linux-default-release/
# ├── bin
# │ └── see
# ├── include
# │ └── libsee
# │ └── see.h
# └── lib
# ├── cmake
# │ └── libsee
# │ ├── libsee-config.cmake
# │ ├── libsee-config-version.cmake
# │ ├── libsee-targets.cmake
# │ └── libsee-targets-release.cmake
# ├── libsee.a
# └── libsee.so
#
# 7 directories, 8 files
By default, CMake installs artifacts in the root folder of your system. However, in this case, the CMakePresets.json file defines the installation location to be next to the build directory. If you want to install the artifacts in the root directory on Linux, run the installation command as root and add the --prefix /usr flag:
1
sudo cmake --install ../SeeMake-build-linux-default-release/ --prefix /usr
The following commands are used for packaging:
1
2
3
4
5
6
7
cpack --list-presets
# Available package presets:
#
# "linux-deb" - Linux DEB package
# "windows-default-nsis" - Windows NSIS package
# "windows-x86-nsis" - Windows NSIS package for x86
# "windows-clang-nsis" - Windows NSIS package for Clang
To create a package, run the command:
1
2
cpack --preset linux-deb
# CPack: - package: /home/mohammad/repos/SeeMake-build-linux-default-release/package-linux-deb/SeeMake-0.0.0-Linux.deb generated.
CMakePresets.json File
One of the key features that makes CMake portable and easy to use is Presets. Many IDEs, including VSCode, offer excellent support for them. Presets allow you to define multiple configurations for tasks such as building, testing, and packaging. You can also combine these into workflows for different environments.
In this section, I’ll walk you through some of the presets defined in this template, including debug and release builds for Linux, macOS, and Windows.
Configure Presets
Before building your project, CMake sets up the build environment by generating the appropriate build instructions, such as Makefiles or Visual Studio solutions. The type of instructions generated depends on the Generator you choose. Two generators used in this template are Ninja and Visual Studio.
Below is an example of a configure preset for Linux:
1
2
3
4
5
6
7
8
9
10
11
12
13
14
15
16
17
18
19
20
21
22
23
{
"name": "linux-default-release",
"displayName": "Linux Release",
"description": "Sets compilers, build and install directory, release build type",
"binaryDir": "${sourceDir}/../${sourceDirName}-build-${presetName}",
"condition": {
"type": "equals",
"lhs": "${hostSystemName}",
"rhs": "Linux"
},
"cacheVariables": {
"CMAKE_BUILD_TYPE": "Release",
"CMAKE_CXX_STANDARD": "20",
"CMAKE_CXX_STANDARD_REQUIRED": "YES",
"CMAKE_CXX_EXTENSIONS": "OFF",
"CMAKE_EXPORT_COMPILE_COMMANDS": "YES",
"CMAKE_INSTALL_PREFIX": "${sourceDir}/../${sourceDirName}-install-${presetName}",
"DEFAULT_CXX_COMPILE_FLAGS": "-Wextra;-Wall;-Wfloat-equal;-Wundef;-Wpointer-arith;-Wshadow;-Wcast-align;-Wswitch-default;-Wswitch-enum;-Wconversion;-Wpedantic;-Werror",
"DEFAULT_CXX_OPTIMIZE_FLAG": "-O3",
"CMAKE_TOOLCHAIN_FILE": "$penv{HOME}/vcpkg/scripts/buildsystems/vcpkg.cmake",
"QTDIR": "$penv{HOME}/Qt/6.9.3/gcc_arm64"
}
}
With the help of cacheVariables, you can customize various aspects of CMake, such as compiler flags, installation directories, and the C++ standard. Some cacheVariables used in other configure presets include the path to Cppcheck on Windows, as well as WIN_MSVC and WIN_CLANG to differentiate between the two Windows presets. When WIN_MSVC is defined, dynamic checks are enabled on Windows, whereas with WIN_CLANG, coverage reports are enabled. More details on that will follow later.
In this template, In-Source Builds are disabled. Each preset specifies where the project should be built, typically in a directory next to the template, named ${sourceDirName}-build-${presetName}.
The compile flags defined in the presets enforce strict code quality by enabling extensive warnings and treating all warnings as errors (-Werror). If third-party or auto-generated code produces warnings that cannot be easily resolved, you have the following options:
- Remove
-Werrorfrom the compile flags temporarily. - Disable specific warnings that are known and acceptable.
- Create a custom preset or define a separate
cacheVariable(e.g.,DEFAULT_CXX_COMPILE_FLAGS_EXTERNAL) to override the default flags for that particular project or dependency.
This approach ensures that your own code maintains high standards without being hindered by unavoidable warnings in third-party sources. One example of such third-party sources are the .pb.cc and .pb.h files generated by protoc compiler from Google’s Protocol Buffers.
Build Presets
Each build preset is linked to a specific configuration preset. A build preset can either build all targets or be assigned to a specific target. Below are two examples of build presets:
1
2
3
4
5
6
7
8
9
10
11
12
13
14
15
[
{
"name": "windows-clang-debug",
"jobs": 10,
"displayName": "Windows Clang Debug",
"description": "debug build type",
"configurePreset": "windows-clang-debug",
"configuration": "Debug"
},
{
"name": "windows-clang-debug-doxygen",
"inherits": "windows-clang-debug",
"targets": ["doxygen-libsee_static", "doxygen-see_app_static"]
}
]
The windows-clang-debug-doxygen preset inherits its properties from the windows-clang-debug build preset and also can be marked as hidden. A hidden preset cannot be used directly in UI tools or from the command line, but it can still be utilized as a step in workflows.
Test Presets
The test presets in this template are quite simple:
1
2
3
4
5
6
{
"name": "mac-test-debug",
"displayName": "Mac Test Debug",
"description": "Tests the debug build type",
"configurePreset": "mac-default-debug"
}
You can further customize these presets for more granularity, such as running a specific subset of tests.
Package Presets
Package presets run the CPack program, which in turn calls other programs to create installers for your project. You can specify the programs CPack uses in the generators list. Each generator requires its own configuration, with some options being mandatory and most optional. A full list of available generators and their configuration options can be found here.
1
2
3
4
5
6
7
8
9
10
11
12
13
14
15
16
17
18
19
20
21
22
23
24
25
26
27
28
29
[
{
"name": "linux-deb",
"description": "linux deb packaging",
"displayName": "Linux DEB",
"configurePreset": "linux-default-release",
"generators": ["DEB"],
"configurations": ["Release"],
"vendorName": "Mohammad Rahimi",
"packageDirectory": "package-linux-deb",
"environment": {
"CPACK_DEBIAN_PACKAGE_NAME": "SeeMake",
"CPACK_DEBIAN_FILE_NAME": "DEB-DEFAULT"
}
},
{
"name": "windows-nsis",
"hidden": true,
"generators": ["NSIS"],
"configurations": ["Release"],
"vendorName": "Mohammad Rahimi",
"packageDirectory": "package-windows-nsis",
"environment": {
"CPACK_NSIS_DISPLAY_NAME": "SeeMake",
"CPACK_NSIS_PACKAGE_NAME": "SeeMake",
"CPACK_NSIS_URL_INFO_ABOUT": "https://github.com/MhmRhm"
}
}
]
Workflow Presets
With all the other presets in place, a workflow can combine them to automate your pipeline:
1
2
3
4
5
6
7
8
9
10
11
12
13
14
15
16
17
18
19
20
21
22
23
24
25
26
27
28
29
30
31
32
"workflowPresets": [
{
"name": "linux-default-debug",
"displayName": "Linux Debug",
"steps": [
{
"type": "configure",
"name": "linux-default-debug"
},
{
"type": "build",
"name": "linux-default-debug"
},
{
"type": "test",
"name": "linux-test-debug"
},
{
"type": "build",
"name": "linux-default-debug-coverage"
},
{
"type": "build",
"name": "linux-default-debug-memcheck"
},
{
"type": "build",
"name": "linux-default-debug-doxygen"
}
]
}
]
vcpkg.json File
This template uses vcpkg’s manifest mode, allowing dependencies to be declared and managed automatically. To include additional libraries, simply add them to the vcpkg.json file under the dependencies list.
CMakeLists.txt Files
The CMakeLists.txt file is the first file CMake looks for in a directory. From there, you can include other directories and files in the project.
Anything included in the root CMakeLists.txt gets built. The main role of the CMakeLists.txt file in the root directory of the template is to include other directories and make helper CMake functions available for the targets. Most of the actions take place in other CMake files. However, if you want to disable building tests or benchmarks entirely, just comment out the relevant add_subdirectory lines in this file:
1
2
3
add_subdirectory(src bin)
# add_subdirectory(test)
# add_subdirectory(benchmark)
Let’s take a look at the CMakeLists.txt files that define the executable and library targets. In ./src/libsee/, we have defined the library targets.
1
2
3
4
5
add_library(libsee_obj OBJECT
see_model.cpp
)
add_library(libsee_shared SHARED)
add_library(libsee_static STATIC)
The add_library instruction creates a library target. Both shared and static libraries are built from the object library:
1
2
target_link_libraries(libsee_shared libsee_obj)
target_link_libraries(libsee_static libsee_obj)
CMake’s Generator Expressions are used for adding header files to a target:
1
2
3
4
target_include_directories(libsee_obj
PUBLIC "$<BUILD_INTERFACE:${CMAKE_CURRENT_SOURCE_DIR}/include>"
PUBLIC "$<INSTALL_INTERFACE:${CMAKE_INSTALL_INCLUDEDIR}>"
)
When building the project, the compiler looks for header files in the source directory. When you install the libraries, others linking against them should find the header files in the installation folder. Using these Generator Expressions ensures that the CMake Config file generated contains the correct paths. With the help of the Config file, others can use find_package(libsee) to integrate your work into their project. See Relocatable Packages and First Step.
To ensure your installation step moves the header files to the include directory, you should add them to the PUBLIC_HEADER property and enable POSITION_INDEPENDENT_CODE, so the virtual memory addresses are applied correctly when the library is loaded into memory.
1
2
3
4
set_target_properties(libsee_obj PROPERTIES
PUBLIC_HEADER src/libsee/include/libsee/see.h
POSITION_INDEPENDENT_CODE 1
)
Next, let’s look at the CMakeLists.txt in ./src/see. This file defines two targets. One of them contains only the main() function, which is called bootstrapping. By placing everything our application needs to run in a separate file (in this case, see_app.cpp) and reducing main() to a few function calls or object creations, we can also test the code responsible for initializing the application.
1
2
3
4
5
6
7
8
9
10
11
12
13
add_library(see_app_static STATIC
see_app.cpp
)
target_link_libraries(see_app_static
PRIVATE precompiled
PUBLIC libsee_static
)
add_executable(see main.cpp)
target_link_libraries(see
PRIVATE precompiled
PRIVATE see_app_static
)
When see_app_static links to libsee_static, all the header files in libsee_obj become available to see_app_static. This is because of the following instruction:
1
2
3
4
target_include_directories(libsee_obj
PUBLIC "$<BUILD_INTERFACE:${CMAKE_CURRENT_SOURCE_DIR}/include>"
PUBLIC "$<INSTALL_INTERFACE:${CMAKE_INSTALL_INCLUDEDIR}>"
)
By using PUBLIC, this target and anything that links to it inherit the property. This is known as Transitive Usage Requirements in CMake.
Other CMakeLists.txt files are straightforward and simply define test and benchmarking targets, linking them to the appropriate targets.
.cmake Files
The template provides various features through the .cmake files located under ./cmake. Let’s review them one by one:
The NoInSourceBuilds.cmake File
CMake can act as a cross-platform scripting language. In this script, using the file and string commands, in-source builds are disabled.
1
2
3
file(TO_CMAKE_PATH "${PROJECT_BINARY_DIR}/" WhereBinIs)
file(TO_CMAKE_PATH "${PROJECT_SOURCE_DIR}/" WhereSrcIs)
string(FIND "${WhereBinIs}/" "${WhereSrcIs}/" FoundInSource)
If the source path is found as a substring of the binary path, FoundInSource will be set to the position of the substring. Otherwise, it is set to -1, ensuring in-source builds don’t occur.
The Precompiling.cmake File
To speed up the build process, you can precompile commonly used header files and link your targets to the precompiled headers. For example, if your executable frequently uses <vector> and <string>, you can precompile these headers as follows:
1
2
3
4
5
add_executable(your_exe main.cpp)
target_precompile_headers(your_exe PRIVATE
<vector>
<string>
)
In this template, an Interface Library is added to propagate the target_precompile_headers property to other targets using INTERFACE Usage Requirement.
1
2
3
4
5
6
7
8
9
10
11
12
13
14
include_guard(GLOBAL)
add_library(precompiled INTERFACE)
target_precompile_headers(precompiled INTERFACE
<iostream>
<string>
<string_view>
<format>
<memory>
<cstddef>
<cstdint>
<stdexcept>
)
The include_guard(GLOBAL) ensures this file is only included once. A second call to include(Precompiling.cmake) won’t redefine the precompiled target.
The EnableIPOSupport.cmake File
This functionality checks whether interprocedural optimization (IPO) is supported by the compiler, and if it is, it enables it. Interprocedural optimization allows the compiler to optimize across different functions or translation units, improving performance by analyzing code beyond function boundaries.
1
2
3
4
5
6
7
include(CheckIPOSupported)
check_ipo_supported(RESULT result OUTPUT output)
if(result)
set(CMAKE_INTERPROCEDURAL_OPTIMIZATION TRUE)
else()
message(WARNING "IPO is not supported: ${output}")
endif()
The BuildInfo.cmake File
This .cmake file, along with buildinfo.h.in, allows Git information to be embedded into your built artifacts. For instance, you can display the current Git tag as a version number on your application’s “About” page.
Using CMake’s execute_process, string, and configure_file commands, Git information from ${PROJECT_SOURCE_DIR} is extracted and inserted into the buildinfo.h.in file. The buildinfo.h.in file acts as a template and is transformed into buildinfo.h at build time. To add this information to your targets, you can use the BuildInfo function:
1
2
3
function(BuildInfo target)
target_include_directories(${target} PRIVATE ${DESTINATION})
endfunction()
You can then include and use buildinfo.h in your target’s source files as shown below:
1
2
3
4
5
#include "buildinfo/buildinfo.h"
std::string version_str{std::format("{} - {} - {}", BuildInfo::Branch,
BuildInfo::CommitSHA,
BuildInfo::CommitDate)};
The Cppcheck.cmake File
Cppcheck is a static analysis tool for C/C++ code. It provides unique code analysis to detect bugs and focuses on detecting undefined behaviour and dangerous coding constructs. CMake has a native support for Cppcheck:
1
2
3
4
5
find_program(CPPCHECK_PATH cppcheck REQUIRED PATHS "${CPPCHECK_INSTALL_DIR}")
set_target_properties(${target}
PROPERTIES CXX_CPPCHECK
"${CPPCHECK_PATH};--enable=warning;--error-exitcode=10"
)
The find_program instruction searches for the Cppcheck executable in default system paths and within ${CPPCHECK_INSTALL_DIR}. Once the program is found, it configures the Cppcheck command on a target using set_target_properties. The ${CPPCHECK_INSTALL_DIR} is defined in the configuration presets.
The Doxygen.cmake File
Doxygen is a widely-used documentation generator tool in software development. It automates the generation of documentation from source code comments, parsing information about classes, functions, and variables to produce output in formats like HTML and PDF. CMake also has a native support for Doxygen.
1
2
3
4
5
6
7
8
function(Doxygen target input)
set(NAME "doxygen-${target}")
# ...
doxygen_add_docs(${NAME}
${PROJECT_SOURCE_DIR}/${input}
COMMENT "Generate HTML documentation"
)
endfunction()
The doxygen_add_docs command is intended as a convenience for adding a target for generating documentation with Doxygen. To give the documentation a modern appearance, the doxygen-awesome-css is used.
The Format.cmake File
clang-format is a tool to format C/C++ code according to a set of rules and heuristics. Unlike tools like Doxygen and Cppcheck, CMake doesn’t natively support formatting tools. Here’s an overview of the steps taken to format header and source files using clang-format:
Here’s a shorter and simpler explanation of each step:
- Find
clang-format1 2 3 4
find_program(CLANG-FORMAT_PATH clang-format REQUIRED PATHS "${CLANG-FORMAT_INSTALL_DIR}" )
- Searches for the
clang-formatexecutable. - Stores the path in
CLANG-FORMAT_PATH. - Fails if
clang-formatisn’t found, looking specifically inCLANG-FORMAT_INSTALL_DIR, defined in the configuration presets.
- Searches for the
- Set File Extensions
1
set(EXPRESSION h hpp hh c cc cxx cpp)
- Creates a list called
EXPRESSIONwith common C/C++ file extensions (header and source files).
- Creates a list called
- Prepend Directory
1
list(TRANSFORM EXPRESSION PREPEND "${directory}/*.")
- Adds the directory path to each file extension in
EXPRESSION. - Transforms
hto${directory}/*.h, making it ready for searching.
- Adds the directory path to each file extension in
- Find Source Files
1 2 3
file(GLOB_RECURSE SOURCE_FILES FOLLOW_SYMLINKS LIST_DIRECTORIES false ${EXPRESSION} )
- Searches for all files in the specified directory that match the extensions in
EXPRESSION. - Recursively includes files from subdirectories.
- Stores the found files in
SOURCE_FILES.
- Searches for all files in the specified directory that match the extensions in
- Format Files
1 2 3
add_custom_command(TARGET ${target} PRE_BUILD COMMAND ${CLANG-FORMAT_PATH} -i --style=file ${SOURCE_FILES} )
- Adds a command to format files before building the target.
- Uses
clang-formatwith the-ioption to edit files in place.
The Testing.cmake File
Using CMake’s CTest, you can write tests without relying on any third-party tools. However, since more feature-rich and widely used testing frameworks are available, this template includes sample code for both Google Test and Boost.Test to help you get started.
Automatic test discovery is enabled for Google Test with the following commands:
1
2
3
enable_testing()
# ...
gtest_discover_tests(${target})
After enabling testing in CMake, the gtest_discover_tests function from the Google Test module is called to automatically find each test. We should also include enable_testing() in the root CMakeLists.txt for this feature to function properly.
Tests written using the Boost.Test framework can be registered automatically; however, unlike GoogleTest, they are not registered with CTest individually. Instead, all tests are grouped under a single entry:
1
add_test(NAME "All_Boost_Tests" COMMAND ${target}) # All tests appear as one
Two helper macros are defined to facilitate testing while also enabling coverage reports and dynamic checks:
1
2
3
4
5
6
7
8
9
10
11
12
13
14
15
16
17
18
macro(AddGTests target)
AddCoverage(${target})
target_link_libraries(${target}
PRIVATE GTest::gtest
PRIVATE GTest::gtest_main
PRIVATE GTest::gmock
PRIVATE GTest::gmock_main
)
gtest_discover_tests(${target})
AddMemcheck(${target})
endmacro()
macro(AddBoostTests target)
AddCoverage(${target})
target_link_libraries(${target} PRIVATE Boost::unit_test_framework)
add_test(NAME "${target}" COMMAND ${target}) # All tests seen as one
AddMemcheck(${target})
endmacro()
The final step in testing involves writing the tests in a source file and calling the helper macro:
1
2
3
4
5
6
# ./test/libsee/CMakeLists.txt
add_executable(google_test_libsee
google_test_see.cpp
)
AddTests(google_test_libsee)
EnableCoverage(libsee_obj)
The Coverage.cmake File
Coverage reports are relatively complex in this template because not all compilers across different platforms support generating coverage information. Fortunately, Clang-LLVM is a cross-platform toolset that does support this feature.
The general process for generating coverage reports is as follows:
- Compile your tests with the appropriate compiler options in debug mode.
- Run the tests to generate raw coverage information files.
- Then utilize another tool to read these raw files and display the report, either in HTML format or in the command line.
To implement this, we use add_custom_command and add_custom_target instructions to define the necessary steps for generating the report.
1
2
3
4
5
6
7
8
9
10
11
12
13
14
15
16
17
18
19
20
21
find_program(LLVM_COV_PATH llvm-cov REQUIRED)
find_program(LLVM_PROFDATA_PATH llvm-profdata REQUIRED)
add_custom_target(coverage-${target}
COMMAND $<TARGET_FILE:${target}>
COMMAND del coverage /S /Q
COMMAND ${LLVM_PROFDATA_PATH} merge
-sparse default.profraw -o default.profdata
COMMAND ${LLVM_COV_PATH} show $<TARGET_FILE:${target}>
-instr-profile=default.profdata
-show-line-counts-or-regions
-use-color
-show-instantiation-summary
-show-branches=count
-format=html
-output-dir=coverage-${target}
COMMAND ${LLVM_COV_PATH} report $<TARGET_FILE:${target}>
-instr-profile=default.profdata
-show-region-summary=false
-show-branch-summary=false
WORKING_DIRECTORY ${CMAKE_BINARY_DIR}
)
Here’s the explanation of each command:
find_program(LLVM_COV_PATH llvm-cov REQUIRED)
This command searches for thellvm-covtool and sets its path to the variableLLVM_COV_PATH. TheREQUIREDoption means that CMake will raise an error if the tool is not found.find_program(LLVM_PROFDATA_PATH llvm-profdata REQUIRED)
Similar to the first command, this searches for thellvm-profdatatool.add_custom_target(coverage-${target} ... )
This command creates a custom target namedcoverage-${target}. This target will be executed when building the project, and it will perform a series of commands related to generating coverage reports for the specified target.COMMAND $<TARGET_FILE:${target}>
This command runs the executable associated with the target specified by${target}. This is the first step in the coverage generation process, which collects coverage data.COMMAND del coverage /S /Q
This command deletes any existing coverage reports in thecoveragedirectory.COMMAND ${LLVM_PROFDATA_PATH} merge -sparse default.profraw -o default.profdata
This command usesllvm-profdatato merge the raw coverage data files (default.profraw) into a more manageable format (default.profdata).COMMAND ${LLVM_COV_PATH} show $<TARGET_FILE:${target}> ...
This command usesllvm-covto generate an HTML report showing the coverage information for the target executable.
The Memcheck.cmake File
Dynamic checks, like coverage reports, lack unified cross-platform support. Currently, dynamic checks are supported on Windows only for x86 builds, using the /fsanitize=address and /Zi compiler options. To verify if dynamic checks are working, you can intentionally insert a faulty code into one of the tests.
On Linux, this template utilizes memcheck-cover, which in turn runs Valgrind to perform dynamic checks.
The Benchmarking.cmake File
Google Benchmark is used for benchmarking purposes. Integrating it into the template is similar to how Google Test is incorporated.
The Boost.cmake File
vcpkg is used to integrate Boost into your project by automatically fetching the library and all its submodules. While this is a one-time setup, it may take some time to complete. Alternatively, you can install Boost separately and link it using CMake’s find_package feature.
In both cases, you need to specify which Boost libraries your project depends on:
1
2
3
4
5
6
7
8
9
find_package(Boost 1.89.0 REQUIRED COMPONENTS
unit_test_framework
system
coroutine2
thread
regex
asio
program_options
)
You can add or remove libraries from this list as needed to match your project’s requirements.
The Protobuf.cmake File
The core of this file is the custom function AddProtobuf(target). This function simplifies integrating .proto files with your targets. It accepts a list of .proto files, creates a dedicated output directory for the generated files, and builds them into a separate static library (e.g., myapp_proto).
The generated Protobuf library is compiled using your project’s default warning and optimization flags. However, code produced by protoc may trigger some compiler warnings. If your build configuration treats warnings as errors (for example, by using -Werror), these warnings can cause the build to fail. For guidance on how to adjust or override these flags for such cases, see the Configure Presets section.
With this setup, adding Protobuf support to any target is as simple as calling:
1
AddProtobuf(my_target PROTOS message.proto other.proto)
CMake will handle the rest — generating code, building it, and linking everything automatically.
As an example, asio-recipes uses this template to demonstrate data transfer using Google Protobuf.
The FTXUI.cmake File
FTXUI is a modern C++ library for creating interactive terminal user interfaces (TUIs) with a clean, declarative API. It’s lightweight and dependency-free, making it ideal for adding dynamic text-based UIs to C++ applications.
You can use it in your CMake project as follows:
1
2
3
4
5
6
7
include(FTXUI)
add_executable(app
main.cpp
)
AddFTXUI(app)
The Install.cmake File
All the good practices we’ve followed so far will pay off in the installation and packaging stages. These typically complicated steps are streamlined by CMake, requiring only some configuration on our part to handle the process smoothly.
The following command installs the targets:
1
2
3
4
5
install(
TARGETS precompiled libsee_obj libsee_static libsee_shared
EXPORT libsee-targets
PUBLIC_HEADER DESTINATION ${CMAKE_INSTALL_INCLUDEDIR}/libsee
)
This ensures that the header files associated with the targets using the PUBLIC_HEADER property are installed in a folder named after the project. By doing so, it reduces the risk of conflicting header filenames in the /usr/include directory.
The following line enables users of our project to include it in their own using FetchContent:
1
2
3
4
5
export(
TARGETS precompiled libsee_obj libsee_static libsee_shared
NAMESPACE see::
FILE "${PROJECT_BINARY_DIR}/libsee-targets.cmake"
)
The following line enables users of our project to include it in their own with find_package:
1
2
3
4
5
6
7
8
9
10
11
12
13
14
15
16
17
18
19
20
21
22
install(
EXPORT libsee-targets
NAMESPACE see::
DESTINATION "${CMAKE_INSTALL_LIBDIR}/cmake/libsee"
)
configure_package_config_file(
"${CMAKE_CURRENT_SOURCE_DIR}/cmake/libsee-config.cmake.in"
"${CMAKE_CURRENT_BINARY_DIR}/cmake/libsee-config.cmake"
INSTALL_DESTINATION "${CMAKE_INSTALL_LIBDIR}/libsee/cmake"
PATH_VARS CMAKE_INSTALL_INCLUDEDIR
)
write_basic_package_version_file(
"${CMAKE_CURRENT_BINARY_DIR}/cmake/libsee-config-version.cmake"
VERSION ${PACKAGE_VERSION}
COMPATIBILITY ExactVersion
)
install(
FILES
"${CMAKE_CURRENT_BINARY_DIR}/cmake/libsee-config.cmake"
"${CMAKE_CURRENT_BINARY_DIR}/cmake/libsee-config-version.cmake"
DESTINATION "${CMAKE_INSTALL_LIBDIR}/cmake/libsee"
)
This installs the CMake configuration files, making it possible for other projects to use find_package(libsee) to locate and link against our targets, with the targets being available under the see:: namespace.
Finally, add the following line to enable packaging with CPack:
1
include(CPack)
Customization
This template is designed to be flexible and easily customizable. You can modify the targets to add or remove executable and library targets based on your project requirements and modify presets to adjust the configuration, build, test, and packaging presets to fit your development workflow. Just remember to change the target names, rename folders, and use your own information for packaging in the presets and Install.cmake.
Closing Thoughts
This template aims to streamline your development process by providing a solid cross-platform foundation for CMake projects. By leveraging modern CMake features, you can enhance your project’s portability and maintainability. Please feel free to reach out for new features or to report any issues on GitHub. I hope you find this template helpful!
